污水中因氨氮濃度不同分為高低濃度氨氮廢水,在實際應用中氨氮濃度大于500PPM的廢水需要預處理(稱為高氨氮廢水),然后配合低氨氮廢水的處理工藝進行最后的脫氮,因高氨氮廢水與低氨氮廢水采用的工藝不同.
高濃度氨氮廢水處理技術
吹脫法
將空氣通入廢水中,使廢水中溶解性氣體和易揮發性溶質由液相轉入氣相,使廢水得到處理的過程稱為吹脫,常見的工藝流程見圖1。

吹脫法的基本原理是氣液相平衡和傳質速度理論。將氨氮廢水pH 調節至堿性,此時,銨離子轉化為氨分子,再向水中通入氣體,使其與液體充分接觸,廢水中溶解的氣體和揮發性氨分子穿過氣液界面,轉至氣相,從而達到去除氨氮的目的。常用空氣或水蒸氣作載氣,前者稱為空氣吹脫,后者稱為蒸汽吹脫。
蒸汽吹脫法效率較高,氨氮去除率能達到90%以上,但能耗較大,一般應用在煉鋼、化肥、石油化工等行業,其優點是可回收利用氨,經過吹脫處理后可回收到氨質量分數達30%以上的氨水。空氣吹脫法的效率雖比蒸汽法的低,但能耗低、設備簡單、操作方便。在氨氮總量不高的情況下,采用空氣吹脫法比較經濟,同時可用硫酸作吸收劑吸收吹脫出的氨氮,生成的硫酸銨可制成化肥。
但是在大規模的氨吹脫-汽提塔生產過程中, 產生水垢是較棘手的問題。通過安裝噴淋水系統可有效解決軟質水垢問題,可是對于硬質水垢,噴淋裝置也無法消除。此外,低溫時氨氮去除率低,吹脫的氣體形成二次污染。因此,吹脫法一般與其他氨氮廢水處理方法聯合運用,用吹脫法對高濃度氨氮廢水進行預處理。最佳吹脫工藝條件,見表1。

通過對比分析表1可以得出:
(1)吹脫法普遍適宜的pH 在11附近;
(2)考慮經濟因素,溫度在30~40℃附近較為可行,且處理率高;
(3)吹脫時間為3h左右;
(4)氣液比在5000∶1 左右效果較好,且吹脫溫度越高,氣液比越小;
(5)吹脫后廢水的濃度可降低到中低濃度;
(6)脫氮率基本保持90%以上。盡管吹脫法可以將大部分氨氮脫除, 但處理后的廢水中氨氮仍然高達100 mg/L 以上,無法直接排放,還需要后續深度處理。
鳥糞石法(磷酸銨鎂沉淀法)
化學沉淀法的原理,是向氨氮污水中投加含Mg2+ 和PO43- 的藥劑, 使污水中的氨氮和磷以鳥糞石(磷酸銨鎂)的形式沉淀出來,同時回收污水中的氮和磷。
化學沉淀法的優點主要表現在:工藝設計操作相對簡單;反應穩定,受外界環境影響小,抗沖擊能力強;脫氮率高,效果明顯,生成的磷酸銨鎂可作為無機復合肥使用,解決了氮的回收和二次污染的問題,具有良好的經濟和環境效益。磷酸銨鎂沉淀法適用于處理氨氮濃度較高的工業廢水,表2總結了一些使用化學沉淀法處理氨氮廢水的案例。

通過對表2的比較,磷酸銨鎂沉淀法處理氨氮廢水的適宜條件是:pH 約為9.0,n(P)∶n(N)∶n(Mg)在1∶1∶1.2 左右,磷酸銨鎂沉淀法的脫氮率能維持在較高水平,普遍能夠達到90%以上。
低濃度氨氮工業廢水處理技術
廢水中氨氮的構成主要有兩種,一種是氨水形成的氨氮,一種是無機氨形成的氨氮,主要是硫酸銨、氯化銨等。氨氮是造成水體富營養化的重要因素之一, 對這類污水進行回收利用時還會對管道中的金屬產生腐蝕作用, 縮短設備和管道的壽命,增加維護成本。目前工業上常用于處理低濃度氨氮的技術主要有吸附法、折點氯化法、生物法、膜技術等。
吸附法
吸附是一種或幾種物質(稱為吸附物)的濃度在另一種物質(稱為吸附劑)表面上自動發生變化的過程, 其實質是物質從液相或氣相到固體表面的一種傳質現象。
吸附法是處理低濃度氨氮廢水較有發展前景的方法之一。吸附法常利用多孔性固體作為吸附劑,根據吸附原理不同可分為物理吸附、化學吸附和交換吸附。處理低濃度氨氮廢水較為理想的是離子交換吸附法,它屬于交換吸附方法的一種,利用吸附劑上的可交換離子與廢水中的NH4+ 發生交換并吸附NH3 分子以達到去除水中氨的目的, 這是一個可逆過程, 離子間的濃度差和吸附劑對離子的親和力為吸附過程提供動力。
具有良好吸附性能且常用的吸附劑有:沸石、活性炭、煤炭、離子交換樹脂等,根據其吸附原理的不同,這些吸附材料對不同吸附物的吸附效果不同。

該法一般只適用于低濃度氨氮廢水, 而對于高濃度的氨氮廢水, 使用吸附法會因吸附劑更換頻繁而造成操作困難, 因此需要結合其他工藝來協同完成脫氮過程。供吸附法使用的吸附劑很多, 但不同吸附劑對廢水中氨氮的吸附量卻有很大不同, 表3 對比了部分吸附劑的吸附效果。
折點氯化法
折點氯化法是污水處理工程中常用的一種脫氮工藝,其原理是將氯氣通入氨氮廢水中達到某一臨界點,使氨氮氧化為氮氣的化學過程,其反應方程式為:
NH4++1.5HOCl→0.5N2+1.5H2O+2.5H++1.5Cl-
折點氯化法的優點為:處理效率高且效果穩定,去除率可達100%;該方法不受鹽含量干擾,不受水溫影響,操作方便;有機物含量越少時氨氮處理效果越好,不產生沉淀;初期投資少,反應迅速完全;能對水體起到殺菌消毒的作用。
但是折點氯化法僅適用于低濃度廢水的處理, 因此多用于氨氮廢水的深度處理。該方法的缺點是:液氯消耗量大,費用較高,且對液氯的貯存和使用的安全要求較高, 反應副產物氯胺和氯代有機物會對環境造成二次污染。
生物法
生物法是指廢水中的氨氮在各種微生物作用下,通過硝化、反硝化等一系列反應最終生成氮氣,從而達到去除的目的,其脫氮途徑如圖2 所示。對于可生化性高的廢水(BOD/COD>0.3),氨氮可通過生物法脫除。
生物法具有操作簡單、效果穩定、不產生二次污染且經濟的優點,其缺點為占地面積大,處理效率易受溫度和有毒物質等的影響且對運行管理要求較高。同時,在工業運用中應考慮某些物質對微生物活動和繁殖的抑制作用。此外,高濃度的氨氮對生物法硝化過程具有抑制作用, 因此當處理氨氮廢水的初始質量濃度<300 mg/L 時,采用生物法效果較好。
傳統生物硝化反硝化技術
傳統生物硝化反硝化脫氮處理過程包括硝化和反硝化兩個階段。硝化過程是指在好氧條件下,在硝酸鹽和亞硝酸鹽菌的作用下, 氨氮可被氧化成硝酸鹽氮和亞硝酸鹽氮;再通過缺氧條件,反硝化菌將硝酸鹽氮和亞硝酸鹽氮還原成氮氣, 從而達到脫氮的目的。
傳統生物硝化反硝化法中,較成熟的方法有A/O 法、A2/O 法、SBR 序批式處理法、接觸氧化法等。
它們具有效果穩定、操作簡單、不產生二次污染、成本較低等優點。但該法也存在一些弊端,如必須補充相應的碳源來配合實現氨氮的脫除, 使運行費用增加;碳氮比較小時,需要進行消化液回流,增加了反應池容積和動力消耗;硝化細菌濃度低,系統投堿量大等。
新型生物脫氮技術
1短程硝化反硝化技術
短程硝化反硝化是在同一個反應器中,先在有氧的條件下,利用氨氧化細菌將氨氧化成亞硝酸鹽,阻止亞硝酸鹽進一步氧化,然后直接在缺氧的條件下, 以有機物或外加碳源作為電子供體,將亞硝酸鹽進行反硝化生成氮氣。
短程硝化反硝化與傳統生物脫氮相比具有以下優點:對于活性污泥法,可節省25%的供氧量,降低能耗;節省碳源,一定情況下可提高總氮的去除率;提高了反應速率, 縮短了反應時間, 減少反應器容積。但由于亞硝化細菌和硝化細菌之間關系緊密,每個影響因素的變化都同時影響到兩類細菌, 而且各個因素之間也存在著相互影響的關系, 這使得短程硝化反硝化的條件難以控制。
2)同時硝化反硝化技術
當硝化與反硝化在同一個反應器中同時進行時, 即為同時硝化反硝化(SND)。廢水中溶解氧受擴散速度限制,在微生物絮體或者生物膜的表面,溶解氧濃度較高,利于好氧硝化菌和氨化菌的生長繁殖,越深入絮體或膜內部,溶解氧濃度越低,形成缺氧區,反硝化細菌占優勢,從而形成同時硝化反硝化過程。
有實驗表明當DO 為1mg/L,C/N=30,pH=7.2 時,COD、NH4+-N、TN 去除率分別為96%、95%、92%, 并發現在一定的范圍內,升高或降低反應器內DO 濃度后,TN 去除率都會下降。同時硝化反硝化法節省反應器, 縮短了反應時間,且能耗低、投資省。
3)厭氧氨氧化技術
厭氧氨氧化是指在缺氧或厭氧條件下,微生物以NH4+為電子受體,以NO2- 或NO3- 為電子供體進行的將NH4+。
厭氧氨氧化技術可以大幅度地降低硝化反應的充氧能耗,免去反硝化反應的外源電子供體,可節省傳統硝化反硝化過程中所需的中和試劑, 產生的污泥量少。但目前為止,其反應機理、參與菌種和各項操作參數均不明確。
膜技術
反滲透技術
反滲透技術是在高于溶液滲透壓的壓力作用下,借助于半透膜對溶質的選擇截留作用,將溶質與溶劑分離的技術,具有能耗低、無污染、工藝先進、操作維護簡便等優點。利用反滲透技術處理氨氮廢水的過程中, 設備給予足夠的壓力,水通過選擇性膜析出,可用作工業純水,而膜另一側氨氮溶液的濃度則相應增高,成為可以被再次處理和利用的濃縮液。在實際操作中,施加的反滲透壓力與溶液的濃度成正比, 隨著氨氮濃度的升高,反滲透裝置所需的能耗就越高,而效率卻是在下降。
電滲析法
電滲析是在外加直流電場的作用下, 利用離子交換膜的選擇透過性, 使離子從電解質溶液中分離出來的過程。電滲析法可高效地分離廢水中的氨氮,并且該方法前期投入小,能量和藥劑消耗低,操作簡單,水的利用率高,無二次污染副產物。
采用自制電滲析設備對進水電導率為2920 μS/cm, 氨氮質量濃度為534.59 mg/L 的氨氮廢水進行處理,通過實驗得到在電滲析電壓為55V,進水流量為24 L/h 這一最佳工藝參數條件下,可對實驗用水有效脫氮的結論,出水氨氮質量濃度為13 mg/L。
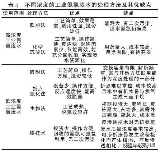
高濃度氨氮廢水的處理方法比較
不同氨氮廢水處理方法優缺點比較見表4。
通過對以上幾種不同方法的論述, 可以看出目前針對工業廢水中高濃度氨氮的處理方法主要使用物理化學方法做預處理, 再選擇其他方法進行后續處理,雖能取得較好的處理效果,但仍存在結垢、二次污染的問題。
對低濃度的氨氮廢水較常用的方法為化學法和傳統生物法, 其中化學法的一些處理技術還不成熟,未在實際生產中應用,因此還無法滿足工業對低濃度氨氮廢水深度處理的要求;生物法能較好地解決二次污染問題, 且能達到工業對低濃度氨氮廢水深度處理的要求, 但目前對微生物的選種和馴化還不完全成熟。
高鹽廢水處理技術
高鹽廢水是指含有有機物和至少3.5%(質量濃度)的總溶解固體物(TDS)的廢水。這種廢水來源廣泛,一類是化工、制藥、石油、造紙、奶制品加工、食品罐裝等多種工業生產過程中,會排放大量廢水,水中不但含有很多高濃度的有機污染物,伴隨著大量鈣、鈉、氯、硫酸根等離子。另一類是為了充分利用水資源,部分沿海城市直接利用海水作為工業生產用水或是冷卻水。
處理高鹽廢水通常是“預處理—蒸發濃縮結晶除鹽”工藝。根據具體水量、水質、出水要求、投資、運行成本及技術觀念,不同情況下選擇不同的預處理工藝、技術設備和蒸發濃縮結晶除鹽工藝。總結以下幾點工藝:
加藥混凝—氣浮、沉淀傳統預處理工藝
當含鹽原水 COD 濃度在 5000mg/L以下,而且對結晶鹽質量沒有要求時,傳統工藝是將含鹽原水經過“調節—加藥混凝—氣浮、沉淀” 預處理后,再進入“蒸發濃縮結晶除鹽系統”。該方法投資少,運行成本低,但結晶鹽質差,難銷售。
Fenton或電—Fenton 催化氧化預處理工藝
Fenton 試劑含有 H2O2和 Fe2+,對廢水中有機污染物具有很強的氧化能力,且反應速度快,投資低,出水經沉淀凈化后可實現預處理目的。
但 Fenton 或電——Fenton 催化氧化工藝要求特定的反應條件:pH 值 2——4,而且產生較多含鐵污泥,出水會有顏色。當含鹽原水 p H 值偏低時使用較經濟,否則“加酸降 p H,加堿中和”的過程增加運行成本。COD濃度在 10000 mg/L左右尚好,如過高,就要多級氧化凈化處理,Fenton 工藝就無優勢了。
雙膜法預處理工藝
先利用孔徑在 20——2000Ao(10-6.5-10-4.5cm)的半透膜進行超濾,可截留蛋白質、各類酶、細菌等膠體物質和大分子物質在濃縮液中,而水、溶劑、小分子和形成鹽的離子則可通過膜,進入透過水中。
由于透過水水量減少,而鹽量沒變,所以透過水含鹽濃度增加。這時再用孔徑在 1——20Ao(10-7.5-10-6.5cm)的半透膜進行反滲透,無機鹽、糖類、氨基酸、BOD、COD 等被截留在濃縮液中,只有水和溶劑進入透過水中,鹽在濃縮液中濃度進一步增加,送去蒸發結晶除鹽。
雙膜法除鹽的優勢在于大幅度降低了蒸發結晶除鹽的水量,從而明顯降低蒸發結晶除鹽的運行成本和投資。但要注意以下問題:
超濾前要調 p H 為中性、去硬度、去 SS 凈化等;
原水含鹽量在 5000mg/L以下,否則透過水量就太低了,脫鹽率也降低;
當含鹽原水水量大時投資會很高;
由于膜要經常水洗、酸洗、堿洗保護,膜的使用壽命也有限,運行成本也是比較高的;
最大的問題是截留下的更高污染的濃縮液怎么辦?!如能提取有價物質或有大量可生化廢水稀釋一起處理還好,否則,如回用會增加污染積累;如焚燒,則投資和運行成本極高;
對含鹽量超過 5000mg/L的廢水可直接蒸發結晶除鹽了,再用膜法沒什么意義,但是要提醒的是:蒸發結晶除鹽前還是要進行有效預處理的。
臭氧/催化/混凝復合預處理工藝
以臭氧為強氧化劑并復合催化劑和混凝劑,在特定的環境中進行充分的交聯協同反應,可使廢水中的環鏈和長鏈斷開,提高廢水的可生化性。
創造合適的反應條件,也可充分地氧化廢水中溶解的有機污染物,破壞廢水中的膠體、發色團、發臭團,去除廢水中的 COD、BOD、SS、異味和一些顏色,但不能去除鹽份和較多的氨氮。
由于以臭氧為強氧化劑并復合氧化性質的催化劑和混凝劑,所以在整個去除有機污染物的過程中產生的泥量很少,而且反應環境、形式與過程都比 Fenton工藝簡單的多,可多級串聯運行,確保岀水達到預期指標。
含鹽廢水預處理工藝該如何選擇:
水量較大且含鹽量低于 5000mg/L 的廢水可首選雙膜法,濃縮以后再除鹽;
含鹽原水 p H 值為 2——4 的含鹽原水可首選 Fenton工藝預處理;
pH 值5以上的高濃 COD 且含鹽量大于 5000mg/L的含鹽廢水可選臭氧/催化/混凝復合預處理工藝;
含鹽原水色度高或氨氮高,則必須單獨進行脫色和脫氨處理;
或者幾種方法結合進行預處理。
蒸發結晶除鹽工藝
對于含鹽溶液,由于其溶解度的不同,其從溶液中結晶析出有兩種方案,第一是對于溶解度隨溫度不大的物系,一般采用蒸發溶劑的方法,二是溶解度隨溫度變化較大的物系,一般采用冷卻溶液的方法。
含鹽廢水一般均為多種鹽的混合物,由于同離子效應的存在,其溶解度曲線和溶液的沸點均不同于單一物系,一般其飽和溶解度要低于單一物系的飽和溶解度,沸點高于同濃度下單.